河海大学
河海大学研究生院
河海大学商学院
首页
新闻资讯
通知公告
活动预告
视频展示
中心概况
院长寄语
发展历程
中心老师
项目分类
中文MBA
招生资讯
招生简章
招生活动
招生信息
师资团队
硕士生导师
教师名录
学生生活
MBA联合会
班级风采
社会服务
职业发展
对外交流
国际合作
校友风采
相关下载
联系我们
首页
新闻资讯
通知公告
活动预告
视频展示
首页
首页
新闻资讯
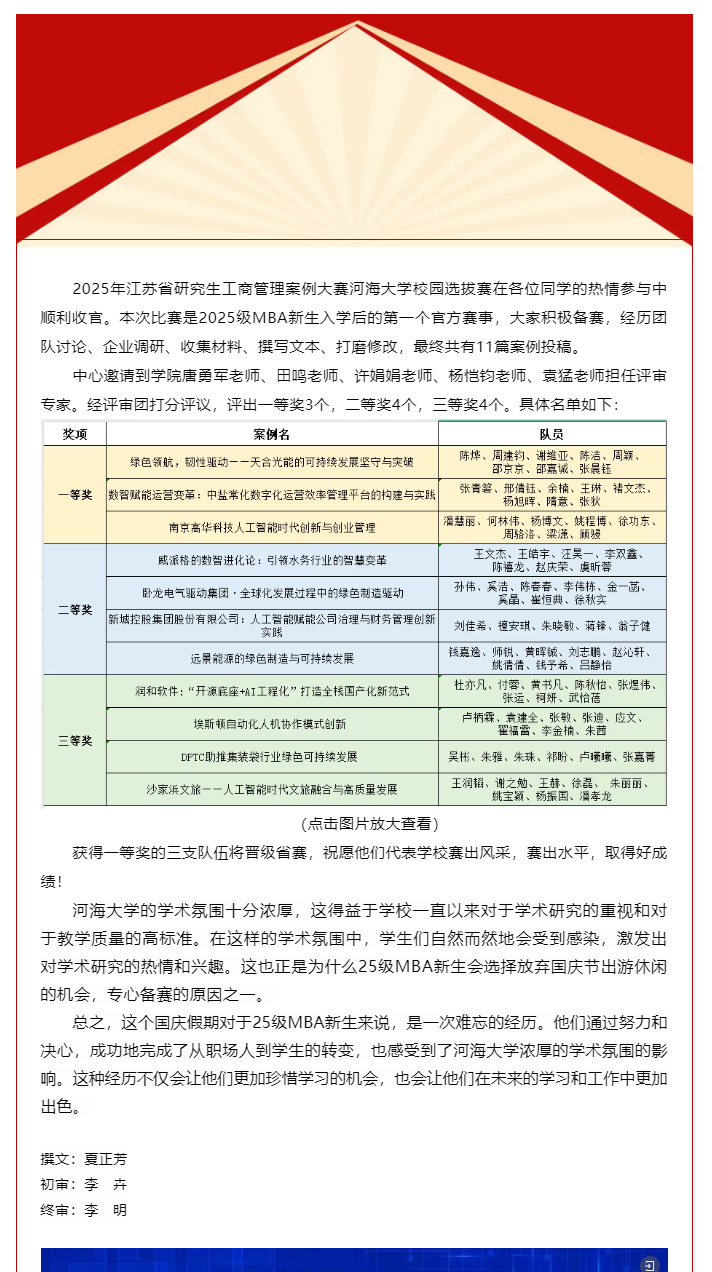
以赛促学 | 2025年江苏省研究生工商管理案例大赛河海大学校园选拔赛获奖名单出炉
* 来源: 河海大学MBA教育中心
* 作者:
* 发表时间: 2025-10-14